
来源:侃见财经
原标题:《巨亏超7500万!“高端零食第一股”,也要卖了》
零食行业的“收获期”已经到来。
行业的回暖,带动了龙头企业估值的修复。资本市场的动作开始频繁,零食行业新一轮的洗牌也正在进行。
受益于零食赛道带来的巨大红利,以“食用菌”起家的万辰集团,2022年通过设立子公司切入量贩零食市场,并培育起了陆小馋、好想来等多个零食店品牌。
根据财报显示,2022至2024年,万辰集团营收从5.49亿元跳涨至323.29亿元,净利润则从4773.65万元上升至2.94亿元。最为靓眼的当属公司股价,如果从2024年中旬算起,万辰集团股价最高涨幅超过了1100%,市值超过了300亿元。
对于企业的掌舵者而言,业绩的爆发远不及股价涨幅更具吸引力。
因此,提高企业的估值显得尤为的重要。
当然,作为食品加工行业,尽管营收规模短期可以呈现爆发式增长,但是却难以维持较高的毛利水平。基于此,资本市场的套现,就成了企业股东财富变现最直接的方式。
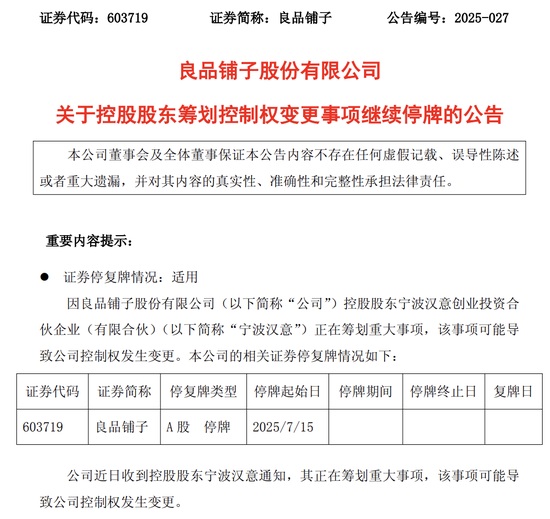
7月中旬,“高端零食第一股”良品铺子发布公告称,公司近日收到控股股东宁波汉意创业投资合伙企业(有限合伙)(简称“宁波汉意”)通知,其正在筹划重大事项,该事项可能导致公司控制权发生变更。
良品铺子还称,该事项正在洽谈中,尚存在不确定性。
根据良品铺子的财报显示,宁波汉意及其一致行动人良品投资合计持有良品铺子股份约1.53亿股,占公司总股本的38.22%。其中,宁波汉意直接持有公司股份约1.41亿股,占公司总股本的35.23%;良品投资直接持有公司股份约1197万股,占公司总股本的2.99%。按照最新收盘价计算,宁波汉意持股市值约为21亿元。
天眼查数据显示,宁波汉意的合伙人包括杨红春、杨银芬、张国强、潘继红。而该四人也是良品铺子的实际控制人。其分别持有股份比例为23.48%、8.95%、4.51%以及2.50%。
7月15日,良品铺子发布了2025年,中期业绩预告,预告显示,良品铺子上半年预计实现净利润为-1.05亿元到-0.75亿元(未经审计),扣非净利润分别为-1.30亿元到-1.00亿元。
对于亏损的原因,良品铺子表示:
第一,公司2025年持续对产品进行优化和调整,部分产品售价下调及产品结构的调整影响了公司的毛利率。另一方面,公司2024年至2025年持续优化门店结构,主动淘汰低效门店,店数下降使得销售规模同比下降,此外受到线上渠道流量费用上升的影响,2025年上半年公司销售规模、净利润较上年同期下降;
第二,报告期公司利息收入及理财收益较上年同期下降约1100万元,且公司收到的政府补助较上年同期下降约1900万元。
2020年,良品铺子在A股顺利上市。
上市之后,头顶“高端零食第一股”的良品铺子很快被市场青睐,股价一度飙升至85.8元,市值一度突破300亿元。
原本期望借助于资本市场力量,让公司规模以及影响力再上一个台阶,可没想到的是,上市之后,良品铺子的业绩就开始变脸。
上市即巅峰,成了良品铺子挥之不去的“噩梦”。
根据财报显示,2020年至2024年,良品铺子分别实现营收78.94亿元、93.24亿元、94.40亿元、80.46亿元以及71.59亿元;分别实现净利润3.44亿元、2.82亿元、3.35亿元、1.80亿元以及-4610.45万。
从财报可以清晰地看到,自2022年开始,良品铺子的业绩开始严重恶化。其中2025年第一季度,其实现营收17.32亿元,同比下滑29.34%;净利润为-3614.86万,同比下滑157.85%。
根据7月15日发布的2025年业绩中报显示,良品铺子的业绩进一步出现亏损,亏损金额超过了0.75亿元。
业绩的崩塌,可能导致了指控人最终下定决心转让股权。
实际上,良品铺子为了扭转业绩的颓势曾做过努力。2023年11月,杨银芬接替杨红春成为良品铺子的新任董事长、总经理。
杨银芬上任之后,随即对良品铺子旗下零食产品展开了大降价。2023年底,良品铺子官宣公司300多款产品平均降价22%,最高降幅45%;据悉,这是自2017年以来,良品铺子规模最大的一次降价。
值得注意的是,良品铺子这一次降价,并未达到预期的目的,反而使良品铺子的业绩进一步出现了下滑。
此前,侃见财经也曾就良品铺子的降价策略展开过分析,我们认为,良品铺子没有自己的生产工厂,产品走的是“代工+贴牌”模式,在缺乏供应链支持的情况下,良品铺子注定很难通过降价获取正增长。
事实上,良品铺子这几年的发展,也印证了侃见财经的观点。
另外,良品铺子作为高端零食的代表,其全面降价也就意味着其主动放弃了高端零食定位,在经营战略上向“性价比”倾斜,但是预期并不好。
从表现来看,其降价虽然增加了一些订单,但却没有带动利润回升,反而让公司在收入和毛利两端同时承压。
业内人士曾分析称,零食赛道已经从品牌战进入效率战阶段。良品铺子的核心问题或许不在定价,而在供应链效率、产品迭代速度与用户黏性上的失衡。盲目降价只能暂缓亏损,但无法重建品牌。
进入2024年下半年,良品铺子的业绩加速恶化,净利润出现接连的亏损,杨银芬的努力成为泡影。在这种背景下,实际控制人的萌生退意,也就可以理解了。
业绩的持续下滑,预示着杨银芬的拯救良品铺子的计划失败。
3月4日,良品铺子发布公告显示,良品铺子创始人之一的杨银芬因个人原因辞去董事长兼总经理职位。辞职后,杨银芬将继续担任董事(非独立董事)、董事会战略与发展委员会委员。
与此同时,良品铺子选举程虹为第三届董事会董事长,任期至第三届董事会任期届满之日止,并同意程虹代行总经理职责,直至公司聘任总经理之日止。4月份杨红春则再度出山担任总经理。
根据公开资料显示,程虹曾担任武汉大学质量发展战略研究院院长、华测检测认证集团股份有限公司独立董事、武汉光谷信息技术股份有限公司独立董事、良品铺子董事等。
程虹掌舵,代表了良品铺子创始团队掌舵时代结束,也为控股权的转让埋下伏笔。
值得注意的是,良品铺子股东们减持动作频繁。
公告显示,6月6日,良品铺子公告披露,公司第二大股东达永有限公司通过集中竞价减持1%即401万股,减持总金额4774万元。
而在去年7月,宁波汉意也曾通过集中竞价方式完成减持0.15%,套现736万元。2023年5月至7月期间,宁波汉意通过大宗交易的方式减持了1.92%公司股份。而此次的控股权的转让,也潜在说明了其控股股东退意明显。
对此,当日上交所火速向公司发出了监管函,就公司重大事项披露前股价涨停有关事项明确监管要求。涉及对象包括上市公司、董事、监事、高级管理人员、一般股东、控股股东及实际控制人、中介机构及其相关人员。
侃见财经认为,良品铺子的业绩的持续下滑,以及掌舵人的频繁更替,说明了良品铺子在零食行业的竞争当中,劣势明显。我们认为,在行业复苏的当下,并非每一家企业都能从中获利,因此如果能够借此机会为良品铺子寻找到新的控股股东也不失为一个好的选择,但能否顺利推出,还存在较大的不确定性。
从目前监管的角度而言,杨红春、杨银芬、张国强、潘继红等创始团队能否顺利退出,依旧需要参考市场诸多因素,股权变更仍存在较大的变数,尤其是其上市之后业绩随即变脸,这些都需要给中小股东一个合理的交代。
海量资讯、精准解读,尽在新浪财经APP
责任编辑:尉旖涵
嘉正网-配资实力股票配资门户-专业在线配资-低息配资开户提示:文章来自网络,不代表本站观点。